國內涂料檢測標準發展趨勢淺析
前言
我國的涂料工業在建國前,規模小而水平低,毫無標準化可言[1]。我國最早在1954年-1957年,重工業部化工局沈陽化工綜合研究所油漆研究室承擔了我國的涂料和顏料標準化工作,參照前蘇聯標準,制定了部頒暫行標準41項,以化暫××××-57發布,改革開放以后,1979年化工部涂料工業研究所成立了標準化室,同年12月成立了全國涂料和顏料標準化技術委員會(CSBTS/TC5),加快了采用國際標準和國外先進標準主要是ISO標準、ASTM標準的工作進程,制定了相當數量的方法標準和產品標準,2019年全國涂料和顏料標準化技術委員會在全球涂料行業主導編寫的第一個國際標準ISO 23168: 2019 《色漆和清漆—水分含量的測定—氣相色譜法》正式頒布,有效提升我國涂料行業在國際標準化領域的影響力。
1.涂料檢測方法標準

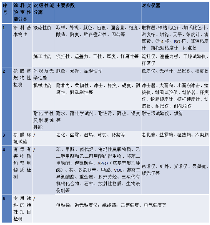
表1:檢測方法標準分類

表2涂料液態性能常用標準

表3:涂料施工性能常用標準

表4:涂料外觀及光學性能常用標準

表5:涂料機械性能常用標準

表6:涂料耐化學性及耐腐蝕性能常用標準

表7:涂料環境試驗常用標準

表8:涂料有毒有害物質和禁用物質檢測常用標準

表9:專用涂料的特殊項目檢測常用標準
國內涂料行業的標準最早從前蘇聯引入[2],如GB/T 1732-93(ΓOCT 4765-73,IDT)《漆膜耐沖擊性測定法》、GB/T 1731-93(ΓOCT 6806:1973,IDT)《漆膜柔韌性測定法》,檢測方法也逐漸從粗糙到細致,如漆膜耐沖擊性測定法方法標準就由最初的GB/T 1732-93(ΓOCT 4765-73,IDT),此法由于重錘質量(1000±1)g、沖頭進入凹槽深度為(2±0.1)m、滑筒刻度(50±0.1)cm,分度為1cm以及沖頭直徑(8mm)和都是固定不變的,但是應用比較廣泛,由于重錘質量是固定的,所以最大指標為50cm,因此在測試各種不同要求的漆膜時有一定的局限性涂料在線coatingol.com。隨著行業的發展,等同采用ISO標準制定了GB/T 20624.1-2006(ISO 6272-1:2000,IDT) 《色漆和清漆 快速變形(耐沖擊性)試驗 第1部分:落錘試驗(大面積沖頭)》、GB/T 20624.2-2006(ISO 6272-2:2000,IDT) 《色漆和清漆 快速變形(耐沖擊性)試驗 第2部分:落錘試驗(小面積沖頭)》2個耐沖擊性方法標準,通過可變換的重錘質量(主落錘質量為(1000±1)g,可有(1000±1)g或(2000±2)g的副錘,總負荷可以是1kg,2kg,3kg或4kg)、沖頭進入凹槽深度、滑筒刻度、沖頭直徑(大面積沖擊沖頭直徑為20mm、小面積沖擊沖頭直徑為12.7mm或15.9mm)等不同組合主要以kg.cm為指標以適應不同涂料品種的需要[3]。GB /T 9755—2014《合成樹脂乳液外墻涂料》,通過大量驗證試驗,耐洗刷性項目由GB/T9266標準修改為GB /T 9755—2014附錄3,主要改變了試驗方法和底材,其中試驗介質由洗衣粉溶液更改為十二烷基硫酸鈉溶液、底材由石棉或無石棉纖維水泥平板修改為PVC 黑膠片[4]。GB/T 9756-2018 《合成樹脂乳液內墻涂料》,通過大量驗證試驗,耐洗刷性項目的試板厚度由430×150×(4-6)mm修改為430×150×6mm,并增加了仲裁檢驗時對刷子的要求[5]。
近年來結合我國實際,相繼制定了7項涂料類強制性標準。

表10:國內已制定的涂料強制性國家標準
2.涂料檢測產品標準
國內涂料品種按細分類別來看主要分為建筑涂料、常用涂料、工業防護涂料、粉末涂料、家具涂料、卷材涂料和粉末涂料等,但主要集中在建筑涂料、車用涂料及工業防護涂料。
2.1建筑涂料產品標準
建筑涂料占全部涂料用量約 40%左右。在這些標準中包括GB /T 9755—2014《合成樹脂乳液外墻涂料》、GB/T 9756-2018 《合成樹脂乳液內墻涂料》等墻面涂料產品;JG/T 157-2016《建筑外墻用膩子》等涂料配套產品;GB 18582-2020《建筑用墻面涂料中有害物質限量》有害物質限量標準;JGJ/T 29-2015《建筑涂飾工程施工及驗收規程》等驗收與施工標準[6]。

表11:建筑涂料常用產品標準
2.2車用涂料產品標準
車用涂料占全部涂料用量約 10%左右。車用涂料產品標準從最初的GB/T 13492—92《各色汽車用面漆》、GB/T 13493—92《汽車用底漆》等到近幾年來制定的HG/T 4570—2013《汽車用水性涂料》、HG/T 5061-2016《汽車修補用涂料》、HG/T 5180-2017《汽車塑料件用水性涂料》、 HG/T 5187-2017《汽車車橋板簧防腐底漆》,加快了汽車用涂料的水性化、GB 24409—2020車輛涂料中有害物質限量強制性標準的制定,促進車用涂料發展[7-8]。
2.3工業防護涂料產品標準
工業防護涂料占全部涂料用量約30%左右。工業防護涂料主要應用在鋼結構、船舶、集裝箱、石油化工、橋梁、電力、交通等行業。
鋼結構領域使用最廣泛的是ISO 12944標準,從1998年第一版開始到2017/2018年最新版共包含9個部分[9],其中第5部分 “防護涂料體系”是使用最為廣泛的。ISO 12994加入了 ISO 20340《涂料和清漆 海上和相關結構防護涂料系統的性能要求》,作為第9部分的內容。在ISO 12944的基礎上,我國制訂了相應的國家標準GB/T 30790—2014《色漆和清漆 防護涂料體系對鋼結構的防腐蝕保護》、GB/T 31415-2015《色漆和清漆 海上建筑及相關結構用 防護涂料體系性能要求》。

表12:ISO 12944標準
2.4船舶漆領域
根據船舶使用的不同部位,船舶涂料大體可分為船殼,水線、甲板、防污,壓載艙等。相對應的標準為GB/T 6822—2014《船體防污防銹漆體系》、GB/T 9260—2008《船用水線漆》、GB/T6745—2008《船殼漆》、GB/T 9261—2008《甲板漆》、GB/T 6746—2008《船用油艙漆》、GB/T 9262—2008《船用貨艙漆》、GB 5369—2008《船用飲水艙涂料通用技術條件》、GB/T 6823—2008《船舶壓載艙漆》等[10]。
3結語
近年來結合我國實際,制定了木器漆耐黃變性、抗黏連、建筑涂料耐沾污、多彩裂縫覆蓋能力、落砂、隔熱溫差、導熱系數等理化性能方法標準以及VOC、甲醛、重金屬、石棉、乙二醇醚酯類、鄰苯二甲酸酯等有毒有害物質和禁用物質方法標準,下一步有害物質指標與國際接軌,如生物殺傷劑、TVOC、甲醛釋放量、芳香胺、有機錫化合物、光穩定劑、光引發劑等,環境試驗性能從單一的人工氣候老化到循環老化試驗,從漆膜外部破壞的濕熱試驗到反映內部變化的冷凝試驗。
產品標準方面,水性涂料、粉末涂料、輻射固化涂料、高固體分和無溶劑涂料等環境友好型涂料和隔熱保溫涂料、彈性開裂涂料、自清潔涂料、防霧涂料、親水涂料、耐高溫涂料、降阻涂料、抗靜電涂料等功能性涂料是未來的發展方向,這些新產品標準的制定將促進我國涂料產品的發展和淘汰落后產品[11]。
通過日益擴大的技術交流,促進了我國涂料方法、產品標準的發展,檢測方法的不斷更新研究、技術水平的不斷提高。我國的涂料檢測工作將立足國內,面向世界,達到世界領先水平。
來源:涂料工業